品質管制計畫

一、進料管理

1. 進料檢驗
資材部(倉管組)
  • 負責原物料進料檢驗
  • 負責原物料入庫、出庫作業
  • 負責原物料出庫檢驗
  • 依據「原物料允收水準」進行驗收
工程部
  • 負責檢查送至工地現場之材料數量
  • 負責檢查送至工地現場之材料等級
設計部
  • 負責訂製品進料檢驗
  • 依據「訂製品允收水準」進行驗收
2. 原物料、半成品、成品及不良品
原/物料、半成品、成品室

經檢驗合格之原材料、成品、半成品存放的特定區域。

不良品暫存區

經檢驗不合格之原材料、成品、半成品存放的特定區域。

進出管理
入庫

檢驗合格並填寫「檢驗紀錄表」(PQD0-002-F01)。

出庫

領料作業需填寫「領料單明細」(PQF2-002-F01)。

退貨

「外購品」依品質檢驗相關文件辦理。

3. 管理原則
原物料管理原則

原物料採用「先進先出原則」追溯性為控管依據

特殊物品之管制
危險庫存品

危險庫存品區隔存放,並加以標識。

易碎或易受污染之庫存品

易碎或易受污染之庫存品,加強防塵、防碰的包裝材料防護保管。

易老化的材料及物品

易老化的材料及物品,存放無陽光直射或高溫場所。

特殊貴重庫存品

特殊貴重庫存品,加以管控。

二、施工品質/查驗管理方式

製造單位

組件或箱櫃組裝過程中,記錄於相關自主檢驗表單。

現場施工

施工及測試單位將檢查紀錄於相關自主檢查表。

配管相關檢查表
  • 監工自主檢查表
  • 焊接設備自主檢查表
  • 銲道檢驗check list
  • 管路施工完工/驗收前自主檢查表
測試相關檢查表
  • 保壓check list
  • 氦氣測漏check list
  • 水氧check list
  • 塵粒check list
  • 保溫/加熱施作檢查表
  • 拆切管作業檢查表
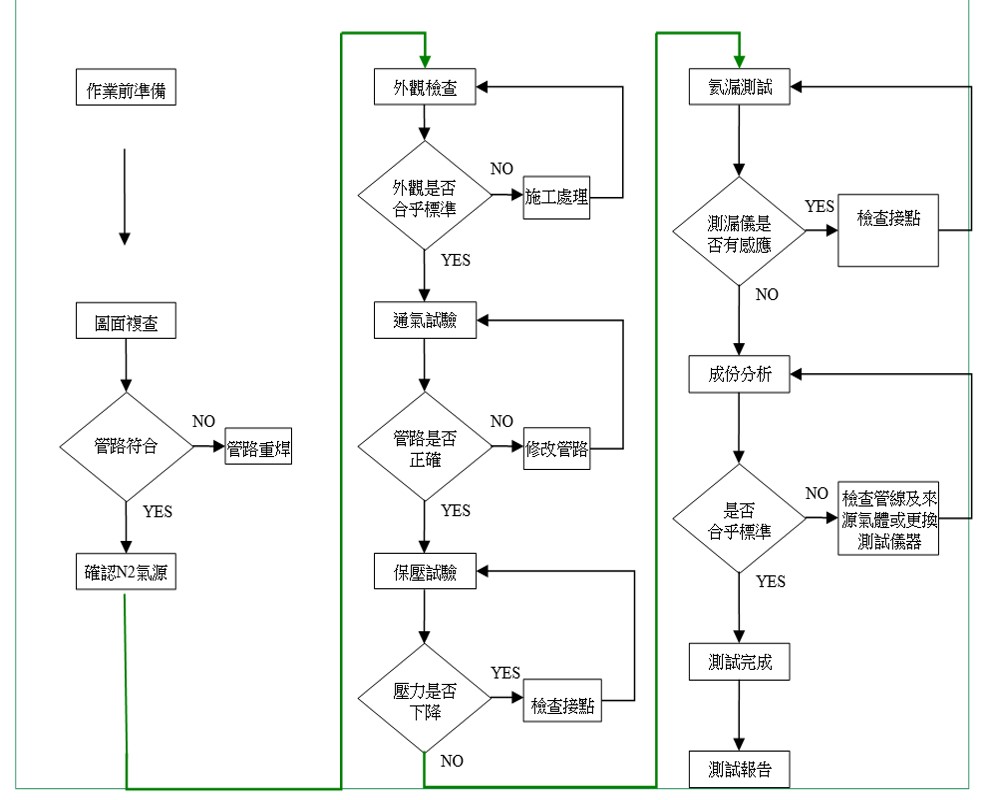
施工品質/查驗管理流程

以下為完整的施工品質查驗管理流程,包含作業前準備、外觀檢查、通氣試驗、保壓試驗、氦漏測試、成份分析等步驟。

施工品質/查驗管理方式-2流程圖
下一個項目:環安衛管理計畫